新闻中心

news center

当前位置:首页 > 新闻中心 > 行业新闻

工信部对《5G应用“扬帆”行动计划(2021-2023年)》公开征求意见

时间:2021-05-13

大力推动5G应用发展,工信部起草编制了《5G应用“扬帆”行动计划(2021-2023年)》(以下简称《行动计划》)。公示期于2021年5月7日截止。

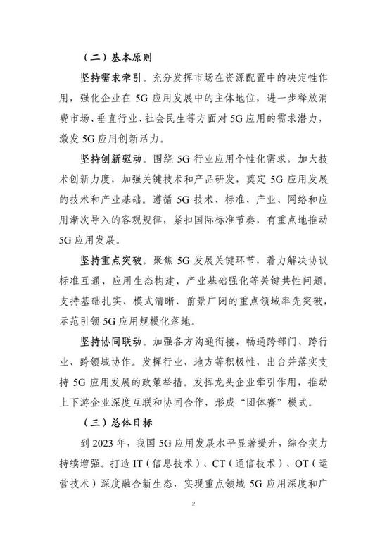
《行动计划》明确,到2023年,我国5G应用发展水平显著提升,综合实力持续增强。打造IT(信息技术)、CT(通信技术)、OT(运营技术)深度融合新生态,实现重点领域5G应用深度和广度双突破,构建技术产业和标准体系双支柱,网络、平台、安全等基础能力进一步提升,5G应用“扬帆远航”的局面逐步形成。

——5G应用关键指标大幅提升。5G个人用户普及率超过40%,用户数超过5.6亿。5G网络接入流量占比超50%,5G网络使用效率明显提高。5G物联网终端用户数年均增长率超200%。

——重点领域5G应用成效凸显。个人消费领域,打造一批“5G+”新型消费的新业务、新模式、新业态,用户“获得感”显著提升。垂直行业领域,大型工业企业的5G应用渗透率超过35%,电力、采矿等领域5G应用实现规模化复制推广,5G+车联网试点范围进一步扩大,提升农业水利等传统行业数字化转型升级。社会民生领域,打造一批5G+智慧教育、5G+智慧医疗的样板项目,利用5G智慧城市等管理水平。每个重点行业打造100个以上的5G示范应用标杆。

——5G应用生态环境持续改善。跨部门、跨行业、跨领域协同联动的机制初步构建,形成政府部门引导、龙头企业带动、中小企业协同的5G应用融通创新模式。培育一批具有广泛影响力的5G应用解决方案供应商,形成100种以上的5G应用解决方案。完成基础共性和重点行业5G应用标准体系框架,研制30项以上重点行业标准。

——关键基础支撑能力显著增强。5G网络覆盖水平不3断提升,每万人拥有5G基站数超过18个,建成超过3000个5G行业虚拟专网。建设一批5G融合应用创新中心,面向应用创新的公共服务平台能力进一步增强。5G应用安全保障能力进一步提升,打造10-20个5G应用安全创新示范中心,树立3-5个区域示范标杆,与5G应用发展相适应的安全保障体系基本形成。

《行动计划》(征求意见稿)全文如下:

微信图片_20210501151842.jpg

微信图片_20210501151926.jpg微信图片_20210501152547.jpg

微信图片_20210501152606.jpg

微信图片_20210501152627.jpg

微信图片_20210501152645.jpg微信图片_20210501152705.jpg

微信图片_20210501152727.jpg

微信图片_20210501152805.jpg

微信图片_20210501152830.jpg微信图片_20210501153118.jpg

微信图片_20210501153143.jpg

微信图片_20210501153159.jpg微信图片_20210501153217.jpg微信图片_20210501153234.jpg微信图片_20210501153253.jpg微信图片_20210501153309.jpg微信图片_20210501153324.jpg微信图片_20210501153342.jpg

微信图片_20210501153359.jpg